移民多米尼克

國家亮點
開啟人生B計劃 - 多米尼克CBI項目超亮眼,(捐贈)20萬美元起,6-8月極速獲批英聯邦護照, 加勒比審理速度第一,申請條件清晰,流程規範,政策穩定至今已有32年曆史, 憲法保障,隱私強、審理快零稅賦天堂, 歐盟白名單,海外資產配置好幫手。

國家教育
2004年全國有82所學齡前學校,65所小學、15所中學,2所高等學院(護士學校和西印度大學一個教學中心)。學校81所,小學(57所國立、7所私立)、中學(7所國有、8所政府協辦、1所私立)、大學1所國立大專學院。2004年大學入學率約63%。 2005年9月開始普及中等教育,小學生升初中免試入學。

國家經濟
旅遊、農業、離岸金融服務是多米尼克的經濟支柱。憑借其美麗的海灘、熱帶雨林和溫泉等 自然景觀,多米尼克吸引了大量的遊客。土地肥沃,氣候適宜農作物生長。制定了一系列優惠政策和法律法規,以保護客戶隱私和資產安全。

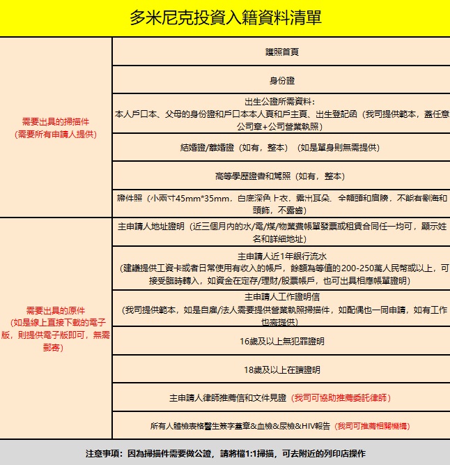
多米尼克投資入籍計劃
1. 地理位置: 多米尼克國位於東加勒比海向風群島東北部的一個島國。東臨大西洋,西瀕加勒比海,國土面積751平方公里
2. 首都: 羅索,是加勒比地區唯一有河流穿過的城市,面積5.4平方公里,人口約1.4萬,是政治、商業、旅遊、教育、通訊和服務中心
3. 氣候: 熱帶海洋氣候,年均氣溫25至29攝氏度
4. 人口: 多米尼克約有7.3萬人,人口主要集中在首都羅索市以及第二大城市樸茨茅斯
5. 宗教: 多信奉天主教,少數信奉新教
6. 語言: 官方語言為英語
7. 貨幣: 東加勒比元(ECD); 1美元約合2.7東加勒比元
8. 成員國: 多米尼克是英聯邦國家,同時也是聯合國、國際貨幣基金組織、世界銀行、美洲國家組織、加勒比共同體共同市場成員國
9. 雙邊政治關系: 2004年中國和多米尼克建交; 2021年11月,多米尼克和中國簽署互免簽證協議,多米尼克公民可以免簽證進入中國30天
10. 經濟狀況: 多米尼克主要的經濟來源為農業及旅遊業,主要出口商品為煙草、香蕉、柑橘、蔬菜、椰子等; 旅遊業是多米尼克的支柱型產業
11. 國際離岸金融中心: 多米尼克所在的加勒比地區是世界著名離岸金融中心,每年有超過10萬家離岸公司在加勒比地區設立,其它離岸金融中心還有英屬維京群島、開曼地區等





